Présentation
Définition et périmètre du projet
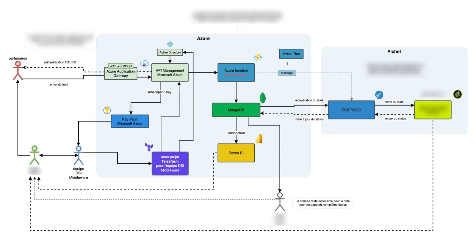
Le PSR (Pichet Services Repository) est la plateforme API centralisee du Groupe Pichet pour la reception et le routage des leads immobiliers provenant des portails partenaires externes. Chaque portail immobilier ou partenaire marketing générant des prospects pour Pichet se connecté au PSR via un endpoint API dedie, qui normalise les données et les transmet au CRM Hermes (Dynamics 365) via Adobe Campaign (Neolane) et le Microsoft API Manager (APIM).
En tant que Lead Developer et responsable de la plateforme API, j'ai supervisé l'intégration de chaque nouvelle API partenaire et les évolutions fonctionnelles de la plateforme, en coordination avec les équipes marketing et les prestataires techniques externes. Le PSR est un système critique pour le business : chaque lead perdu ou mal route se traduit directement en une opportunité commerciale manquée dans un marché immobilier très competitif.
Plateforme API REST centralisee pour la reception, normalisation et routage multi-partenaires de leads
Immobilier / PropTech - Lead Management (B2B interne + B2B partenaires externes)
- Exposer des API REST standardisées pour chaque partenaire générateur de leads
- Normaliser les données leads (nom, email, telephone, programme, source) quel que soit le format partenaire
- Router les leads vers le CRM Hermes via Adobe Campaign (Neolane) pour le suivi commercial
- Detecter les anomalies : leads bloques, doublons, erreurs de format
- Gerer les credentials et les accès API via Microsoft API Manager (APIM)
- Superviser la qualité des leads avec les alertes SOFT Monitor et notifications email
Microsoft APIM comme API Gateway
Choisi plutôt qu'un reverse proxy custom pour centraliser la gestion des credentials, le throttling et le contrôle d'accès pour 9+ partenaires externes. APIM fournissait nativement OAuth, le rate limiting et l'analytique par partenaire - le développer en interne aurait pris des mois et introduit des risques de sécurité.
Adobe Campaign comme intermédiaire de routage (pas d'injection CRM directe)
Les leads transitent par Adobe Campaign (Neolane) avant d'atteindre le CRM pour profiter de ses capacités d'enrichissement et de déduplication. L'injection directe CRM était plus rapide mais aurait contourne le workflow commercial existant et supprime la couche d'enrichissement dont l'équipe marketing dependait.
Un endpoint dédié par partenaire (pas un endpoint générique)
Chaque partenaire à des formats de données, des champs obligatoires et des règles de validation uniques. Un endpoint générique aurait nécessité une configuration complexe à l'exécution et rendu le debug des problèmes spécifiques à un partenaire plus difficile. Les endpoints dédiés gardent la logique de normalisation isolée et testable par partenaire.




